Sign in
Daftar Perizinan
Home
Perizinan
arrow_drop_down
Izin Lingkungan
arrow_drop_down
Persyaratan Izin Lingkungan
SOP Izin Lingkungan
Permohonan Arahan IL
Pengumuman
Izin Lingkungan
Izin RPPLH
arrow_drop_down
Persyaratan Izin Limbah B3
Persyaratan Izin PLC
Pengurusan Izin RPPLH
Izin Land Aplikasi
arrow_drop_down
Persyaratan Izin Land Applications
Pengurusan Izin Land Applications
Dashboard Perizinan
Monitoring
arrow_drop_down
Dashboard Monitoring
Kualitas
arrow_drop_down
Air
Udara
Dashboard Kualitas Lingkungan
arrow_drop_down
Dashboard Air
Dashboard Udara
Lahan & Sampah
arrow_drop_down
RTH
Gambut
Titik Kebakaran
Sampah
arrow_drop_down
TPS/TPS
Bank Sampah
Dashboard Sampah
Daftar Perizinan
Persyaratan Izin Land Applications
Permohonan bermaterai Rp. 6.000,-
Fotocopy KTP
Fotocopy Izin Usaha yang Dimiliki
IMB pabrik
Peta yang memuat lokasi sumber air limbah, lokasi pemanfaatan, lokasi lahan control dan lokasi sumber air terdekat
SOP penanggulangan keadaan darurat
Laporan hasil pengkajian pemanfaatan air limbah
HGU atau bukti kepemilikan lahan pada lokasi pemanfaatan
Dokumen Lingkungan (AMDAL, UKL/UPL) dan Izin Lingkungan
Surat persetujuan karyawan pabrik dan masyarakat yang berada pada radius 500 meter dari lokasi pemanfaatan
Rekomendasi Dari Tim Teknis
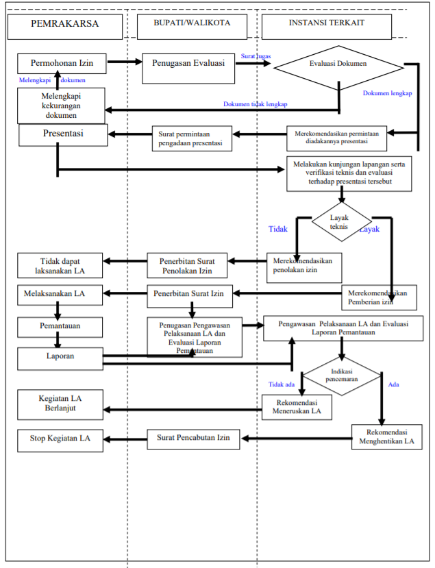
Adapun secara sitematis Prosedur Perizinan
Land Appication
(LA) ditampilkan sebagai diagram berikut:
person
Sign in
Sign in
Remember me
lock
Forgot password?
Keranjang